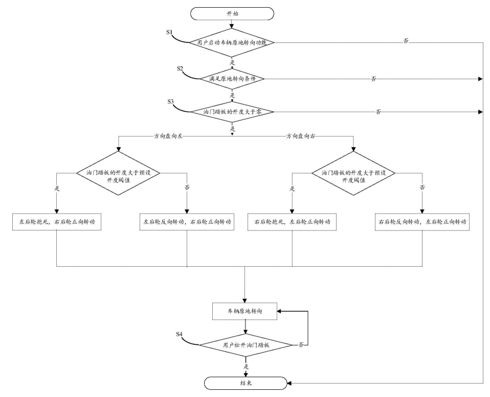
为此,华为提出一种实现车辆原地转向的车辆控制方法、车辆控制器和车辆。根据该发明申请方案,用户在启动原地转向功能后可以通过转动方向盘角度和操作油门踏板的开度控制车辆进行原地转向运动。并且,在车辆原地转向的过程中,车辆控制器可以基于油门踏板的开度与预设开度阈值的关系控制转向内侧后轮的转动状态,使得该车轮在油门踏板的开度小于预设开度阈值时被锁止以减小转弯半径,并在油门踏板的开度大于预设开度阈值时反向转动以减小轮胎磨损程度,从而实现低轮胎磨损的小转弯半径的原地转向。
(以上部分数据来源:中国专利审查信息查询网)
