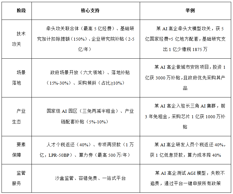
一、AI高企的核心定位:“AI技术创新+产业赋能”的双料主体 二、对AI高企的具体支持政策(分阶段、分领域) (一)技术攻关阶段:“卡脖子”突破与基础研究赋能 AI高企的核心痛点是基础理论薄弱、核心算法依赖国外、算力硬件受制于人(如高端GPU芯片、AI训练框架),“十五五”将通过“专项攻关+基础研究支持”破解这些问题: 1.“AI卡脖子”技术专项攻关 牵头组建创新联合体:支持AI高企(如百度、阿里云、商汤科技、科大讯飞等龙头企业)牵头,联合高校(如清华AI研究院、浙大计算机学院)、科研院所(如中科院自动化所)、芯片企业(如英伟达中国、寒武纪)组建 “AI核心技术攻关联合体” ,聚焦以下方向: 基础算法:大模型的高效训练与推理(如降低GPT类模型的训练成本、提升小模型的多模态理解能力)、通用人工智能(AGI)的前瞻研究; 核心硬件:自主可控的AI芯片(如GPU、TPU、NPU)、AI算力服务器(如液冷算力集群)、边缘AI芯片(用于物联网设备); 关键软件:国产AI训练框架(如替代TensorFlow、PyTorch的自主框架)、AI数据处理工具(如大规模多模态数据标注平台)。 资金支持:国家对每个联合体给予最高5亿元的专项经费(按“里程碑式”拨付,即完成关键技术节点后兑现),同时地方政府配套1:1的资金支持(如广东省对AI攻关项目额外补贴项目投资的20%)。 2.基础研究“企业化倾斜” 基础研究支出加计扣除提额:AI高企开展AI基础研究(如大模型理论、神经符号AI)的支出,加计扣除比例从现行的100%提升至150%(即每投入1亿元基础研究,可少缴企业所得税约1875万元); 企业研究院“国家队”认定:支持AI高企建立 “国家AI企业研究院” (如阿里的达摩院、腾讯的AI Lab),给予每年2-5亿元的运营补贴,并开放国家实验室的仪器设备共享(如同步辐射光源、超级计算机)。 (二)场景落地阶段:“应用牵引+市场赋能”,解决“AI技术变现难” AI高企的另一痛点是 “技术先进但缺乏落地场景” (如很多AI算法停留在实验室阶段,无法转化为产品),“十五五”将通过“政府场景开放+采购倾斜+应用示范”推动AI技术与产业深度融合: 1.政府场景“强制开放” 公共领域场景清单:国家将发布 《AI高企优先应用场景清单》 ,涵盖智慧城市、数字政务、医疗健康、交通运输、教育、环保六大领域,要求各级政府优先向AI高企开放场景: 智慧城市:城市的“AI+安防”(如人脸识别、异常行为检测)、“AI+交通管理”(如智能红绿灯、拥堵预测)、“AI+应急管理”(如火灾预警、洪水监测); 数字政务:“AI+政务服务”(如智能客服、材料自动审核)、“AI+市场监管”(如虚假广告识别、食品安全溯源); 医疗健康:“AI+辅助诊断”(如肺癌/乳腺癌影像识别)、“AI+药物研发”(如分子筛选、临床试验设计)、“AI+远程医疗”(如AI问诊机器人); 交通运输:“AI+自动驾驶”(如Robotaxi、无人配送车)、“AI+物流优化”(如路径规划、仓储机器人)。 场景落地补贴:AI高企在清单场景中实施项目,可获得项目投资额15%-30%的补贴(如某AI高企开发“城市AI安防系统”,投资1亿元,可获1500万-3000万元补贴);同时,政府将优先采购AI高企的产品/服务(如要求政府采购中AI产品占比不低于10%)。 2.“AI+”产业融合示范 传统产业“AI赋能”专项:支持AI高企与传统制造业(如汽车、钢铁、纺织)、服务业(如零售、金融)企业合作,开展“AI+智能制造”“AI+智能零售”等示范项目: 例如,AI高企为汽车厂开发“AI+质量检测系统”(用计算机视觉检测零件缺陷),可获得 “智改数转”专项贷款(利率低于LPR 50BP)及贷款利息全额补贴; 对AI高企与传统企业合作的示范项目,若实现“生产效率提升20%以上”或“成本降低15%以上”,给予额外50万元的奖励。 3.未来场景“前瞻布局” 未来产业AI应用试点:针对脑机接口、商业航天、核聚变等未来赛道,开放 “AI+脑机接口”(如AI辅助神经信号解码)、“AI+商业航天”(如卫星数据AI分析)、“AI+核聚变”(如等离子体状态预测) 等场景,支持AI高企参与试点,给予 “容错机制” (若项目因技术迭代失败,不追究企业责任)。 (三) 产业生态阶段:“集群培育+标准引领”,构建AI高企的“朋友圈” AI高企的发展需要产业链上下游协同(如AI芯片→AI算法→AI应用→算力基础设施),“十五五”将通过“产业集群建设+标准体系完善”强化生态支撑: 1.AI产业集群“载体支持” 国家级AI产业园区:在全国布局10-15个国家级AI产业集群(如长三角AI算力集群、珠三角AI应用集群、京津冀AI基础研究中心),对入驻的AI高企给予 “三免两减半”租金优惠(前3年免租金,后2年减半)、税收返还(增值税地方留成部分返还50%); 产业链配套补贴:AI高企采购集群内的上游产品(如向寒武纪采购AI芯片、向阿里云采购算力),可获得采购额5%-10%的补贴(如某企业年采购AI芯片1亿元,可获500万-1000万元补贴)。 2.AI标准体系“主导权” 参与国际标准制定:支持AI高企(如科大讯飞、商汤科技)参与ISO/IEC AI标准委员会、ITU AI伦理标准工作组,对主导制定国际标准的AI高企,给予一次性100万元的奖励; 国家标准“企业化” :鼓励AI高企牵头制定AI伦理规范、AI数据安全、AI算法透明度等领域的国家标准,对牵头企业给予项目研发经费50%的补贴(如制定“AI医疗诊断算法安全标准”,研发经费1000万元,可获500万元补贴)。 (四) 要素保障阶段:“人才+资金+算力”,解决AI高企的“核心资源短缺” AI高企的发展依赖高端人才、低成本资金、充足算力三大要素,“十五五”将通过“定制化政策”破解这些瓶颈: 1.人才支持:“AI人才专项计划” 个税返还与补贴:AI高企的研发人员(如算法工程师、AI芯片设计师),其个人所得税地方留成部分(约40%)全额返还;对引进的“海外AI顶尖人才”(如IEEE Fellow、Nature/Science论文作者),给予一次性100万元安家补贴+每年50万元科研经费; 人才培养“产教融合” :支持AI高企与高校合作开设 “AI专业硕士/博士班” (如百度与清华合作的“AI菁英班”),企业可获得每人1万元的培养补贴;同时,高校学生到AI高企实习,企业可获得每人每月2000元的实习补贴。 2.资金支持:“AI高企专项金融包” 专项信贷额度:央行将设立1万亿元“AI高企专项再贷款” ,引导商业银行向AI高企发放低息贷款(利率不超过LPR-50BP),贷款期限最长5年; 知识产权质押贷“扩面” :AI高企可用AI算法专利、大模型著作权质押获得贷款,质押率从现行的30%提升至50%,最高贷款额度可达5000万元; 上市“绿色通道” :AI高企申请科创板/北交所上市,可享受 “即报即审、审过即发” 的绿色通道,且上市后可获得地方政府一次性500万元的奖励(如上海对AI企业上市的奖励)。 3.算力支持:“国家AI算力网络” 算力普惠:国家将建设 “全国一体化AI算力网络” (类似“东数西算”),AI高企可通过网络调用西部低价算力(如贵州、内蒙古的超算中心),算力成本降低40%以上; 算力券补贴:AI高企购买算力服务,可获得 “算力券” (如每使用1PFlops·小时算力,补贴0.5元),每年最高补贴500万元。 (五)监管与服务阶段:“动态优化+容错机制”,营造宽松创新环境 针对AI高企面临的 “伦理监管不确定性”“技术迭代快导致政策滞后” 等问题,“十五五”将优化监管方式: 1.AI伦理“柔性监管” :建立 “AI伦理审查负面清单” (仅禁止“AI换脸诈骗”“AI歧视性算法”等恶意应用),对非清单内的AI应用,采用“沙盒监管”(即允许在高企内部测试,暂不全面推开),给企业留出创新空间; 2.“容错免责”机制:AI高企在研发“前沿AI技术”(如AGI、脑机接口AI)时,若因不可预见的技术风险导致项目失败,不追究企业及相关人员的责任,且已投入的财政资金不予追回; 3.“一站式”服务平台:建设 “AI高企服务平台” ,整合政策申报、知识产权保护、算力对接、人才招聘等服务,实现“一网通办”,降低企业的行政成本。 三、AI高企的“政策红利清单”(总结) 四、AI高企的应对建议 2.绑定场景需求:主动对接政府开放的六大场景,开发“刚需型”AI产品(如AI辅助诊断、智能交通管理),快速实现技术变现; 3.融入产业集群:入驻国家级AI园区,与上下游企业(如芯片厂商、算力服务商)建立合作,降低成本; 4.强化人才储备:利用个税返还、安家补贴等政策,引进海外AI顶尖人才,同时通过“产教融合”培养年轻工程师; 5.关注政策动态:跟踪2025年二十届五中全会的《建议》中AI相关内容,以及工信部、科技部的《AI产业发展“十五五”规划》配套政策,及时调整战略。 “十五五”期间,AI高企将迎来 “技术突破有支持、场景落地有市场、产业发展有生态、要素保障有底气” 的黄金发展期,关键是要 “紧扣国家战略需求、聚焦核心技术突破、深耕场景应用” ,将政策红利转化为企业的核心竞争力。
编辑:多智汇知识产权研究院
多智汇官网: /
如有侵权,请联系删除。
